“No need to issue cheques by investors while subscribing to IPO”
E-voting   Open an account Login

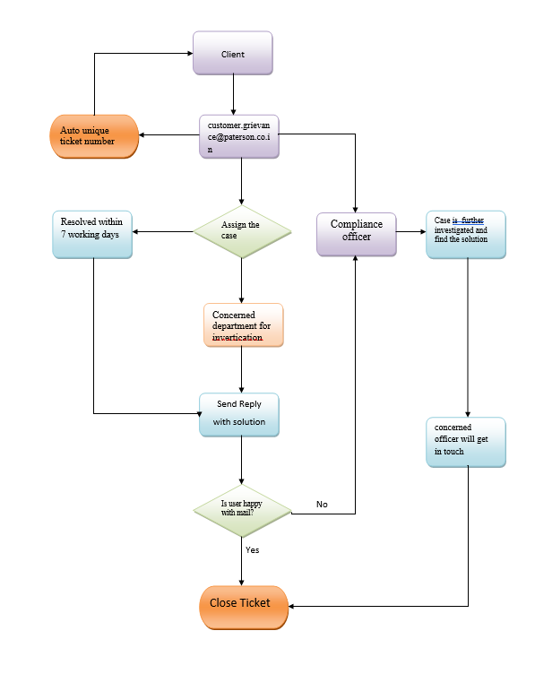
Procedure for filing a complaint and to find the status

  1. To raise a compliant, send a mail to customer.grievance@paterson.co.in
  2. Reply mail will be sent to the complainant and to the grievances automatically
  3. with an unique ticket number. This ticket number is the reference for your further communications
  4. Ticket will be assigned to the respective department for the investigation.
  5. The ticket will be resolved within 7 working days.
  6. Once the issue is resolved this ticket will be closed and sent an email to the complainant
  7. Even after the closure of the ticket, if the complainant is not happy with the solution. He/she may resend a mail to keep the ticket open.
  8. The re-opened compliant will be brought to the attention of the compliance officer
  9. The case will be further investigated to find a solution.
  10. The concerned officer will get in touch with the complainant for further process to close the ticket.
  11. To find the status of the complaint, send a mail to the customer.grievance@paterson.co.in with the ticket number, the status of the complaint will be sent to the complainant

To find the status of the complaint

Attention Investors:
1. Stock Brokers can accept securities as margin from clients only by way of pledge in the depository system w.e.f. September 01, 2020.   2. Update your email id and mobile number with your stock broker / depository participant and receive OTP directly from the depository on your email id and/or mobile number to create pledge.  3. Check your securities / MF / bonds in the consolidated account statement issued by NSDL/CDSL every month. .......... Issued in the interest of Investors".. Prevent unauthorized transactions in your DEMAT/Trading account --> Update your mobile numbers/email IDs with your Depository Participant/Stock Brokers. Receive alerts for all debit and other important transactions directly from Exchange/CDSL/NSDL on your registered mobile no. /email id at the end of the day. KYC is one-time exercise while dealing in securities markets - once KYC is done through a SEBI registered intermediary (Broker, DP, Mutual Fund etc.), you need not undergo the same process again when you approach another intermediary.ASBA : "No need to issue cheques by investors while subscribing to IPO. Just write the bank account number and sign in the application form to authorise your bank to make payment in case of allotment. No worries for refund as the money remains in investor's account.……………………… Issued in the interest of Investors.

Procedure to file a complaint on SEBI SCORES: Register on SCORES portal.

CDSL, as a Depository has made the Investor Charter available on URL: https://www.cdslindia.com/Investors/InvestorCharter.html

Margin

  1. Stock Brokers can accept securities as margin from clients only by way of pledge in the depository system w.e.f. September 1, 2020.
  2. Update your mobile number & email Id with your stock broker/depository participant and receive OTP directly from depository on your email id and/or mobile number to create pledge.
  3. Pay 20% upfront margin of the transaction value to trade in cash market segment.
  4. Investors may please refer to the Exchange's Frequently Asked Questions (FAQs) issued vide circular reference NSE/INSP/45191 dated July 31, 2020 and NSE/INSP/45534 dated August 31, 2020 and other guidelines issued from time to time in this regard.
  5. Check your Securities /MF/ Bonds in the consolidated account statement issued by NSDL/CDSL every month.

Kindly make sure you read the account opening documents as prescribed by SEBI. Secure your account from unauthorized transactions by updating your mobile numbers/email IDs. Recieve information directly from the exchange on your mobilie/email at the end of the day.Issued in the intrest of the investors. In case a client has any query/feedback/clarification/complaint write to customer.grievance@paterson.co.in